学院新闻

当前位置: 首页 / 正文

人人讲安全,各个会应急——beat365唯一官网开展2024年“全国防灾减灾日”宣传活动

发布时间:2024年05月20日 09:42  点击:

今年5月12日是我国第16个全国防灾减灾日,主题为“人人讲安全,个个会应急——着力提升基层防灾避险能力”。为普及防灾减灾知识,提高师生安全防范意识和自救互救能力,维护校园的和谐稳定,推动平安校园建设,beat365官网开展了多项宣传活动。

一, 共同参与,学生讨论制定宣传栏

beat365官网于2024年5月8号邀请部分学生参与学院防灾减灾宣传栏的制作。同学们激情讨论,积极参与,为宣传栏绘制海报,编辑相关知识普及等作品。

图上为建筑232班同学集体讨论宣传内容

图上为beat365唯一官网宣传栏

二, 广泛宣教 筑牢安全思想防线

学院认真落实学校2024年防灾减灾日工作的要求,将防灾减灾教育纳入院党委中心组理论学习和教职工理论学习内容,围绕防灾减灾活动主题开展深入学习并组织研讨,研判化解风险隐患。利用教职工理论学习、学生主题班会,组织开展防灾减灾消防知识讲座,做到人人懂安全,事事保安全,推动防灾减灾宣传教育走深走实。 副院长马建军老师十分重视防灾减灾工作,于2024年5月9日下午4时,为学生开展相关讲座

图上为2024年5月9日下午4时,副院长马建军老师为学生开展相关讲座

三, 未雨绸缪,成立应急小组

beat365官网为了掌握应对危险发生时采取的防护措施和方法,最大限度地降低意外危险带来的损失,提高师生紧急避险、自救自护和应变的能力,beat365官网成立了beat365唯一官网减灾安全工作群,名单如下:

减灾安全小组

叶苹 何杰 李婷婷 曹婧 肖轶 马爱华 陈茜 李伊童 张红

实验中心安全小组

马建军 蔡俊超 王彦生 姚世乐 郭二伟 周西文

虞跨海 李伊童 柴丹彭 林丁 李赛男 杨为民

马保卿

救灾小组

葛毅鹏 林丁 陈仲弘 柴丹彭 方岩 周西文

蔡俊超 任崴 李伊童 窦旺 谌赫 候超

同时beat365官网老师为更好地面对各种灾害的发生,制定了相应应急预案

图上为自然灾害应急预案部分内容

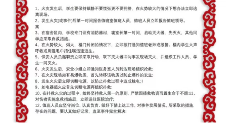
图上为火灾应急预案部分内容

此次宣传教育活动,激发了全院师生员工参与防灾减灾工作的积极性,营造了良好宣传氛围。学院也将以防灾减灾日活动为契机,持续深化灾害风险防范化解工作的重要意义,确保校园安全。

beat365唯一官网

2024年5月15日

地址:中国·洛阳 开元大道263号

邮编:471023

学院邮箱:tmgcxy@haust.edu.cn

豫ICP备05002480号-1   Copyright©2021 beat·365(中国)唯一官方网站 版权所有

School of Civil Engineering and Architecture

网站维护:中原洛科